义乌工商职业技术学院
2024年高职提前招生综合素质测试方案
根据《义乌工商职业技术学院2024年高职提前招生章程》,为科学规范、平稳有序、公平公正地组织好综合素质测试工作,制定本方案。
一、测试时间、地点
1.测试时间
2024年4月14日(周日)上午10:00-11:30。
2.测试地点
义乌工商职业技术学院,地址:浙江省义乌市学院路2号。
二、测试形式及要求
根据专业和考生类别,测试形式分为职业性向测试(笔试、闭卷)、语数文化测试(笔试、闭卷)两类。
考生务必携带两证参加测试,即有效二代居民身份证原件(或临时身份证)、准考证,缺少其中任何一项不得参加测试。请考生自带答题工具:2B铅笔、橡皮、蓝或黑色签字笔(或钢笔)、直尺等。
三、测试内容
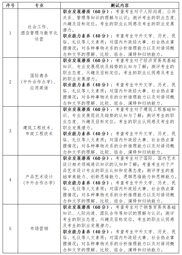
1. 职业性向测试
侧重测试考生的职业性向,考试形式为笔试、闭卷,考试时间90分钟,卷面总分100分。考试命题不设具体考纲,测试内容如下:

2.语数文化测试。参照《2023年浙江省单独考试招生文化考试大纲》范围命题,侧重考查语文、数学基础知识,语数分值权重为语文50%、数学50%,即语文、数学各占50分,卷面总分100分。考试形式为笔试、闭卷,考试时间90分钟。
四、评分标准与方式
职业性向测试、语数文化测试按照评分标准,对考生的答卷(答题卡)进行阅卷评分。
五、注意事项
如遇重大突发情况,学校将视情保留对相关考核内容、方式、时间地点等调整的权利。
六、本测试方案由学校招生工作领导小组负责解释